Database Security // Governance Models

Integrating NIST RMF, Clark-Wilson, and STRIDE to move beyond perimeter defense and secure the data lifecycle.

If the network is the castle wall, the database is the throne room. It is where the "crown jewels"—customer analytics, financial records, and proprietary algorithms—actually live. Yet, in our rush to secure the perimeter with firewalls and EDRs, we often leave the vault itself vulnerable to the very people who hold the keys.

The reality of modern breaches is stark: attackers don't just want access; they want data. Whether it’s state-sponsored espionage or ransomware gangs, the database is the final objective. Securing it requires more than just a strong password. It demands a multifaceted strategy that weaves together strategic governance (NIST RMF), formal integrity models (Clark-Wilson), and aggressive threat modeling (STRIDE).

1. Governance as the First Line of Defense

Data Classification & Prioritization

You cannot defend what you cannot define. The most common failure in database security is treating all data as equal. The NIST RMF's "categorize" step forces us to assess probable loss impacts. A public marketing database might survive with basic controls, but a HIPAA-regulated patient record requires a digital fortress. Classification isn't just paperwork; it is the blueprint that tells security engineers where to allocate their limited resources.

Killing "Privilege Creep"

The Principle of Least Privilege (PoLP) is often preached but rarely practiced. We rely on Role-Based Access Control (RBAC), but roles are static. People move, projects change, but access remains. This "privilege creep" creates ghost accounts that attackers love to exploit. The modern solution is Attribute-Based Access Control (ABAC)—context-aware enforcement that checks not just who you are, but where you are, what time it is, and the security posture of your device before granting access.

2. Technical Safeguards: Beyond the Firewall

Encryption: The Last Resort

When the perimeter fails—and it will—encryption ensures the loot is worthless. We must protect data in three states:

At Rest Stolen disks are useless without keys. Transparent Data Encryption (TDE) is the baseline standard.
In Transit TLS 1.3 is mandatory. It encrypts the "conversation" between the app and the database, preventing sniffing.
In Use The new frontier. Confidential Computing (Intel SGX, AMD SEV) protects data even while it is being processed in memory.

Database Activity Monitoring (DAM)

Logs are the black box of your database. Technical safeguards must include active detection. Database Activity Monitoring (DAM) tools don't just record queries; they flag anomalies. If an HR administrator suddenly exports 50,000 records at 3:00 AM, the system should trigger an alarm immediately—not next week during an audit.

3. Integrity by Design (The Clark-Wilson Model)

Confidentiality keeps data secret, but Integrity keeps it true. The Clark-Wilson model (1987) gave us the framework for preventing corruption, and it is more relevant today than ever for preventing ransomware tampering.

Constrained Data Items (CDIs)

The critical data (e.g., bank balances) that must never be modified directly by a user.

Transformation Procedures (TPs)

The "Gatekeepers." Trusted code (like APIs) that validates every change before touching the CDI.

By forcing all changes through Transformation Procedures (TPs), we prevent direct tampering. In modern DevOps, your API layer acts as the TP—validating input, checking rights, and ensuring business logic is met before writing a single byte to disk.

4. Threat Modeling with STRIDE

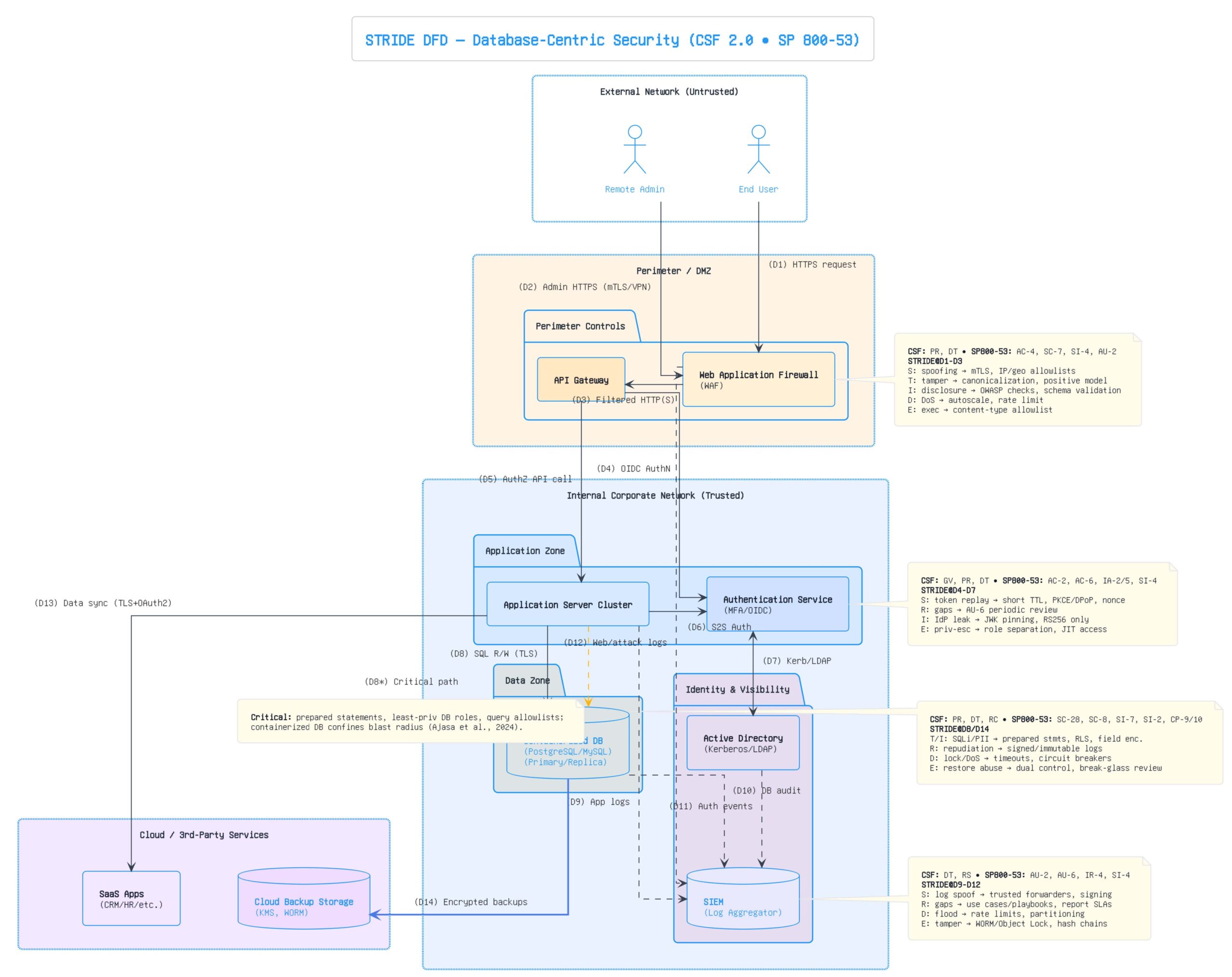
We cannot rely on hope; we must anticipate attacks. Using Microsoft's STRIDE model, we can map out exactly where our database is exposed. The diagram below maps the critical data flows (D1 - D14) where we must apply controls.

As shown above, the threat model identifies choke points. Spoofing dominates the perimeter (D1, D4), while SQL injection poses a threat to the application-to-database connection (D8). The matrix below outlines the specific mitigation strategies for each flow.

STRIDE Category Threat Scenario Mitigation Strategy
Spoofing Credential stuffing and phishing against admin portals. Phishing-resistant MFA (FIDO2/WebAuthn) and IP reputation filters.
Tampering SQL Injection modifying records. Parameterized queries, ORM frameworks, and WAF signatures.
Repudiation Shared "admin" accounts masking who did what. Eliminate shared accounts; enforce immutable centralized logging.
Information Disclosure Misconfigured cloud backups exposed to the public internet. Encryption at rest (KMS) and strict IAM roles for backup buckets.

The Future: Containerization & Zero Trust

The most vulnerable point in any system is the connection between the app and the database (Flow D8). Even with parameterized queries, risks exist.

Containerization offers a powerful defense. By isolating databases within Kubernetes pods and applying microsegmentation, we limit the blast radius. If a container is compromised, it can be destroyed and redeployed from an immutable image in seconds, effectively "healing" the breach before the attacker can pivot.

Conclusion

Database security is not a product you buy; it is a strategy you enforce. It requires a layered approach where Governance sets the rules, Technical Controls enforce them, and Threat Modeling constantly tests them.

As we move toward AI-driven analytics and quantum computing, the threats will only grow more sophisticated. The organizations that treat their data like a strategic vault—locking it from the inside out—will be the ones that survive.

References

Ajasa, A. D., Chizari, H., & Alam, A. (2024). Database security and performance: A case of sql injection. Future Internet, 17(4), 156.
Clark, D. D., & Wilson, D. R. (1987). A comparison of commercial and military computer security policies. Proceedings of the 1987 IEEE Symposium on Security and Privacy, 184-194.
Kohnfelder, L., & Garg, P. (1999). The STRIDE threat model (Technical Report). Microsoft.
National Institute of Standards and Technology. (2018). Risk management framework for information systems and organizations (NIST SP 800-37, Rev. 2).
Shostack, A. (2014). Threat modeling: Designing for security. John Wiley & Sons.
Facebook
Twitter
LinkedIn

Stay In Touch

“Hey there, tech-savvy friend! If you want to be a hero and help us keep our cyber security on point, just drop your email in my on-call list. Don’t worry, I won’t spam you with cat videos or share your info. Thanks for being the Batman to our Gotham City!”